这是一个非常核心的嵌入式系统问题。SDIO的SPI模式和1-bit SD模式是两种常用的与SD卡、SD NAND等设备通信的方式。
它们最根本的区别在于:SPI模式是一种借用SDIO物理接口运行SPI协议的模式,而1-bit SD模式是原生SD协议的精简版。
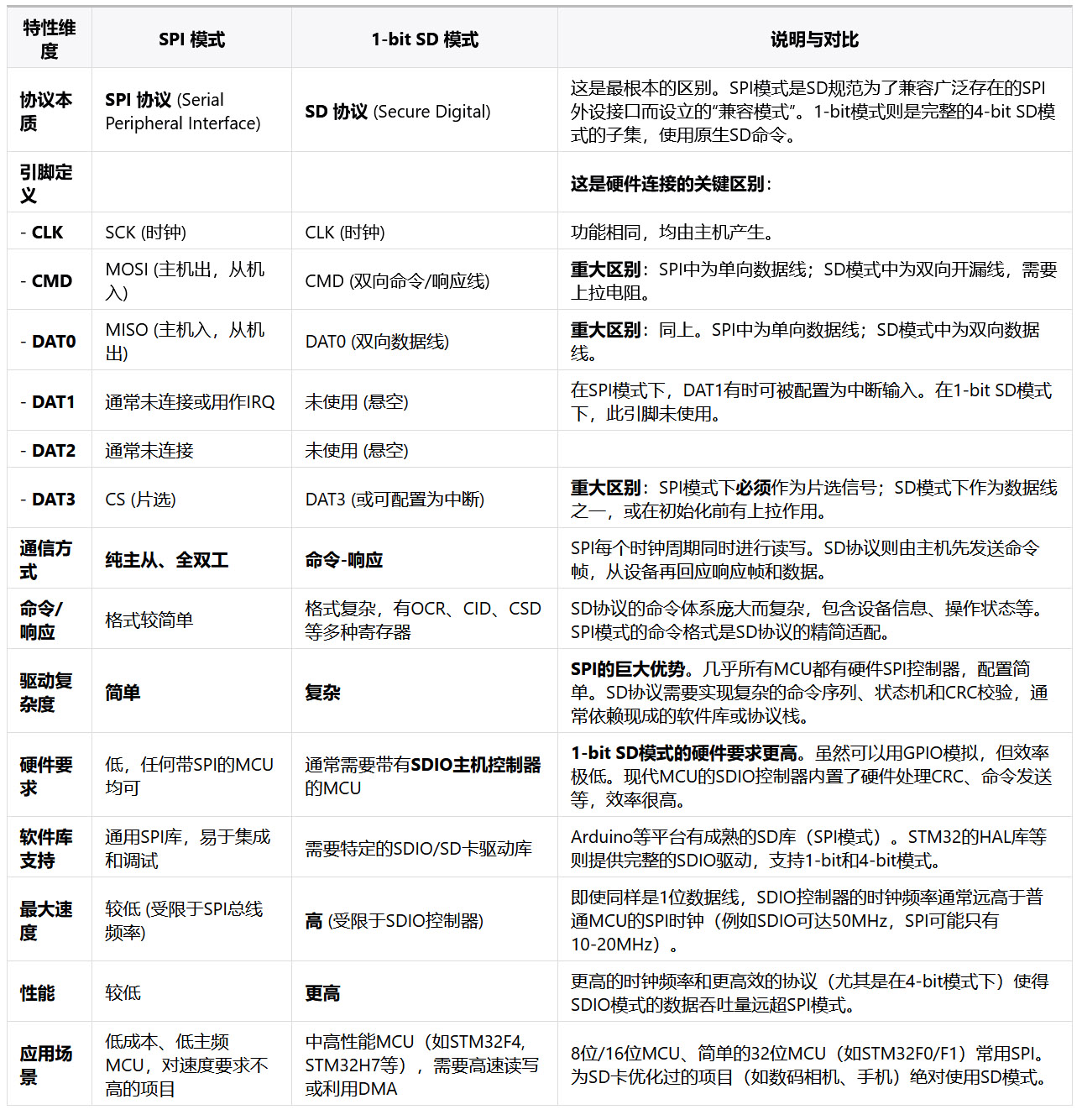
下面我们从多个维度进行详细对比。

你的MCU没有SDIO主机控制器。这是最常见的原因。
你对硬件接口和软件驱动有绝对简单化的需求,希望快速上手和调试。
项目成本极其敏感,需要选择最便宜的MCU。
读写速度不是关键因素(例如,只是偶尔记录一些传感器数据日志)。
你的MCU拥有SDIO外设(例如STM32F4/F7/H7系列、ESP32等)。
你需要更高的读写速度(例如存储音频、视频流,或快速保存大量数据)。
你计划未来扩展到4-bit模式以获取极致性能(4-bit模式是1-bit模式的简单扩展)。
你想减少CPU占用率,SDIO控制器通常支持DMA,可以在传输数据时解放CPU。
你可以将这两种模式想象成两种通信方式:
SPI 模式 就像 写信。
简单直接:规定好格式(SPI协议),贴上邮票(片选CS),扔进邮筒(发送时钟)就行。
速度慢:一次只能寄一张纸(1位数据)。
通用:任何邮局(MCU)都能处理。
1-bit SD 模式 就像 打商务电话。
流程复杂:要先拨号(发送CMD命令),等对方接听(响应),然后才能开始对话(传输数据),最后还要礼貌结束(符合SD协议规范)。
高效专业:虽然也是一句一句说(1位数据),但语速可以很快(高时钟频率),并且协议是为商业沟通量身定做的。
需要专用设备:你需要一部电话机(SDIO控制器)。
对于大多数初学者和简单应用,从SPI模式开始更容易成功。当你需要更高性能并且MCU支持时,1-bit SD模式是更专业、更高效的选择。
上一篇:SD NAND写之前需要擦除吗
下一篇:sdio是spi速度的几倍
电话:176-6539-0767
Q Q:135-0379-986
邮箱:xcz@xczmemory.com
地址:深圳市南山区后海大道1021号C座